麦克斯韦方程

散度与旋度

散度代表了某事物的发散程度,对应于某种守恒量,其数学表达式为:

=xi+yj+zk\nabla = \frac{\partial}{\partial x}\vec{i} + \frac{\partial}{\partial y}\vec{j} + \frac{\partial}{\partial z}\vec{k}

对于一个物理变量 f(r)f(r),其散度为

f=fxi+fyj+fzk\nabla f = \frac{\partial f}{\partial x}\vec{i} + \frac{\partial f}{\partial y}\vec{j} + \frac{\partial f}{\partial z}\vec{k}

对于给定的空间良态函数 E(r)E(r)

S1E(r)da=S2E(r)da==something\iint_{S1} E(r)da = \iint_{S2} E(r)da = \dots = \text{something}

散度

虽然面的大小不同,但是面上的密度也不同,导致最终的通量是相同的。

旋度代表某事物的旋转程度,也对应于某种守恒量。对于特定的物理量 F(r)=(P(r),Q(r),R(r))F(r) = (P(r), Q(r), R(r)),其旋度为

×F=detijkxyzPQR\begin{aligned} \nabla \times F &= \det \begin{vmatrix} \vec{i} & \vec{j} & \vec{k} \\[0.5em] \dfrac{\partial}{\partial x} & \dfrac{\partial}{\partial y} & \dfrac{\partial}{\partial z} \\[1em] P & Q & R \end{vmatrix} \end{aligned}

对于给定的空间良态函数 H(r)H(r)

C1H(r)dl=C2H(r)dl==something\oint_{C1} H(r) \cdot dl = \oint_{C2} H(r) \cdot dl = \dots = \text{something}

旋度

虽然环路的大小不同,但是环路上的密度(快慢)也不同,最终导致环路积分是相同的。

一般来说,一个物理场总是同时具有散度和旋度

一般场
  • 一个物理量通常同时具有散度和旋度

  • 散度代表了它的发散程度,并且存在一个守恒量,对应于一个面积分 SE(r)da=something\iint_S E(r)da = \text{something}

  • 旋度代表了它的旋转程度,并且也存在一个守恒量,对应于一个线积分 CH(r)dl=something\oint_C H(r) \cdot dl = \text{something}

  • 注意:我们尚未谈论电磁场

亥姆霍兹分解

为什么我们只谈论散度和旋度?因为考虑散度和旋度就足够了。物理学中的任何场都可以表示为一个 XX 场的梯度 X\nabla X与一个 YY 场的旋度 ×Y\nabla \times Y 之和。

FF 为定义在有界区域 VR3V \subseteq \mathbb{R}^3 上的矢量场,其可以分解为一个无旋分量和一个无散分量:

F=ϕ+×A\mathbf{F} = -\nabla \phi + \nabla \times \mathbf{A}

其中 ϕ\phi 是一个标量场,AA 是一个矢量场。

Φ(r)=14πVF(r)rrdV14πSn^F(r)rrdSA(r)=14πV×F(r)rrdV14πSn^×F(r)rrdS\begin{aligned} \Phi(\mathbf{r}) &= \frac{1}{4\pi} \int_{V} \frac{\nabla' \cdot \mathbf{F}(\mathbf{r}')}{|\mathbf{r} - \mathbf{r}'|} dV' - \frac{1}{4\pi} \oint_{S} \widehat{\mathbf{n}}' \cdot \frac{\mathbf{F}(\mathbf{r}')}{|\mathbf{r} - \mathbf{r}'|} dS' \\[1em] \mathbf{A}(\mathbf{r}) &= \frac{1}{4\pi} \int_{V} \frac{\nabla' \times \mathbf{F}(\mathbf{r}')}{|\mathbf{r} - \mathbf{r}'|} dV' - \frac{1}{4\pi} \oint_{S} \widehat{\mathbf{n}}' \times \frac{\mathbf{F}(\mathbf{r}')}{|\mathbf{r} - \mathbf{r}'|} dS' \\[1em] \end{aligned}

其中 rr 被称为测量点,即我们想要了解的感兴趣的位置,rr' 被称为源点,即任何可能对测量点产生影响的点,\nabla' 仅作用于 rr'

基础数学:

  • 算符定义:

=xi+yj+zk=xi+yj+zk \begin{aligned} \nabla &= \frac{\partial}{\partial x}\vec{i} + \frac{\partial}{\partial y}\vec{j} + \frac{\partial}{\partial z}\vec{k} \\[1em] \nabla' &= \frac{\partial}{\partial x'}\vec{i} + \frac{\partial}{\partial y'}\vec{j} + \frac{\partial}{\partial z'}\vec{k} \end{aligned}

  • 公式:

    1rr=1rr\nabla \frac{1}{|r-r'|} = -\nabla' \frac{1}{|r-r'|}

  • 拉普拉斯算符

    2==2x2+2y2+2z2\nabla^2 = \nabla \cdot \nabla = \frac{\partial^2}{\partial x^2} + \frac{\partial^2}{\partial y^2} + \frac{\partial^2}{\partial z^2}

  • 三维 δ\delta 函数

    δ3(rr)=14π21rr\delta^3(r - r') = -\frac{1}{4\pi} \nabla^2 \frac{1}{|r-r'|}

  • δ\delta 函数的性质

    f(r)δ3(rr)dV=f(r)\int f(r)\delta^3(r - r')dV = f(r')

  • 矢量分析公式

    2a=(a)×(×a)\nabla^2 a = \nabla(\nabla \cdot a) - \nabla \times (\nabla \times a)

利用以上数学基础,我们可以证明任意场 FF 都可以用散度和旋度表示

F=ϕ+×A\mathbf{F} = -\nabla \phi + \nabla \times \mathbf{A}

但这看起来仍然与上述 Φ(r)\Phi(r)A(r)A(r) 方程不同。区别在于:一个要求对整个空间进行积分,而另一个要求进行体积分(包括对表面的积分)。

在许多情况下,了解某个表面的分布非常有用,因为它可以提供所有其他必要的信息(例如边界值问题)。

如果 V=R3V = \mathbb{R}^3 且因此是无界的,并且当 rr \to \inftyF\mathbf{F} 的衰减速度快于 1/r1/r,则有

Φ(r)=14πR3F(r)rrdVA(r)=14πR3×F(r)rrdV\begin{aligned} \Phi(\mathbf{r}) &= \frac{1}{4\pi} \int_{\mathbb{R}^3} \frac{\nabla' \cdot \mathbf{F}(\mathbf{r}')}{|\mathbf{r} - \mathbf{r}'|} dV' \\[1em] \mathbf{A}(\mathbf{r}) &= \frac{1}{4\pi} \int_{\mathbb{R}^3} \frac{\nabla' \times \mathbf{F}(\mathbf{r}')}{|\mathbf{r} - \mathbf{r}'|} dV' \end{aligned}

我们只需考虑一个包含源点的足够大的区域。

电磁场

  • 物理学中任何给定的场都可以表示为 F=ϕ+×A\mathbf{F} = -\nabla\phi + \nabla \times \mathbf{A}

  • 散度代表了其发散程度,并且存在一个守恒量,对应积分 SE(r)da=something\iint_S \mathbf{E}(\mathbf{r})da = \text{something}

  • 旋度代表了其旋转程度,并且也存在一个守恒量,对应积分 CH(r)dl=something\oint_C \mathbf{H}(\mathbf{r})dl = \text{something}

傅里叶变换

定义

帮助理解傅里叶变换的一个网站

对于给定的函数 x(t)x(t),其傅里叶变换为:

X(ω)=12π+x(t)ejωtdtx(t)=12π+X(ω)ejωtdω\begin{aligned} X(\omega) &= \frac{1}{\sqrt{2\pi}} \int_{-\infty}^{+\infty} x(t)e^{-j\omega t} dt \\[1em] x(t) &= \frac{1}{\sqrt{2\pi}} \int_{-\infty}^{+\infty} X(\omega)e^{j\omega t} d\omega \end{aligned}

其离散形式的表示

x(t)=n=+X(nΔω)ejωtΔω2π=12π+X(ω)ejωtdωx(t) = \sum_{n=-\infty}^{+\infty} X(n \cdot \Delta\omega)e^{j\omega t} \frac{\Delta\omega}{\sqrt{2\pi}} = \frac{1}{\sqrt{2\pi}} \int_{-\infty}^{+\infty} X(\omega)e^{j\omega t} d\omega

ejωte^{j\omega t} 是一个关于时间的振荡函数,它在复平面上的表示是:

复数平面

A 越大,半径越大;ω\omega 越大,它旋转得越快。

案例

第一个案例:首先 δ\delta 函数为:

δ(ω)=12π+ejωtdt\delta(\omega) = \frac{1}{2\pi} \int_{-\infty}^{+\infty} e^{-j\omega t} dt

对于单色波 E=E0ejω0tE = E_0 e^{j\omega_0 t},其傅里叶变换为:

E(ω)=12π+E0ejω0tejωtdtE(ω)=E02π+ej(ω0ω)tdtE(ω)=E02πδ(ω0ω)\begin{aligned} E(\omega) &= \frac{1}{\sqrt{2\pi}} \int_{-\infty}^{+\infty} E_0 e^{j\omega_0 t} e^{-j\omega t} dt \\ E(\omega) &= \frac{E_0}{\sqrt{2\pi}} \int_{-\infty}^{+\infty} e^{j(\omega_0 - \omega)t} dt \\ E(\omega) &= \frac{E_0}{\sqrt{2\pi}} \delta(\omega_0 - \omega) \end{aligned}

这说明单色波确实只由单一频率分量组成。然而在自然界中,总是存在损耗和衰减。对于寿命为 τ\tau 的单色波 E=E0ejω0tE = E_0 e^{j\omega_0 t}

E=E0ejω0tt/τ=E0ejω0tγt(t0)E = E_0 e^{j\omega_0 t - t/\tau} = E_0 e^{j\omega_0 t - \gamma t} \quad (t \ge 0)

我们可以看出,E(t)E(t) 仅在 γ\gamma 的时间尺度内取显著值。当 t+t \to +\infty 时,E0E \to 0

对于寿命为 τ\tau 的单色波

E=E0ejω0tt/τ=E0ejω0tγt(t0),E = E_0 e^{j\omega_0 t - t/\tau} = E_0 e^{j\omega_0 t - \gamma t} \quad (t \ge 0),

其傅里叶变换为:

E(ω)=12π+E0ejω0tγtejωtdtE(ω)=E02π0+e[j(ω0ω)γ]tdtE(ω)=E02π1j(ωω0)γI(ω)=E(ω)21(ω0ω)2+γ2\begin{aligned} E(\omega) &= \frac{1}{\sqrt{2\pi}} \int_{-\infty}^{+\infty} E_0 e^{j\omega_0 t - \gamma t} e^{-j\omega t} dt \\[1em] E(\omega) &= \frac{E_0}{\sqrt{2\pi}} \int_{0}^{+\infty} e^{[j(\omega_0 - \omega) - \gamma]t} dt \\[1em] E(\omega) &= \frac{E_0}{\sqrt{2\pi}} \frac{1}{j(\omega - \omega_0) - \gamma} \\[1em] I(\omega) &= |E(\omega)|^2 \propto \frac{1}{(\omega_0 - \omega)^2 + \gamma^2} \end{aligned}

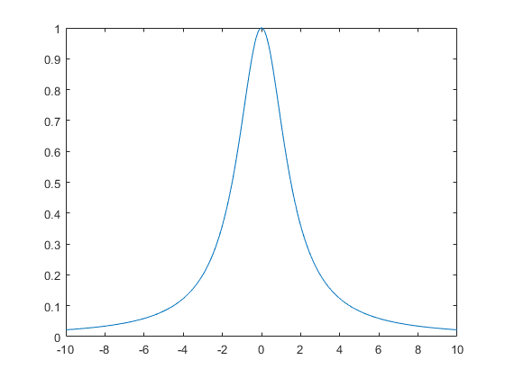
寿命无限的单色光光谱 寿命有限的单色光光谱

上两图分别是寿命无限和寿命有限的单色光光谱。从图中可以看出,寿命会导致谱线展宽,有限寿命的单色光具有一定的频率宽度,这就是所谓的自然线宽。右图中的谱线形状被称为洛伦兹线。

I(ω)1(ω0ω)2+γ2I(\omega) \propto \frac{1}{(\omega_0 - \omega)^2 + \gamma^2}


第二个案例:对于三维空间中的给定函数 F(r)\mathbf{F}(\mathbf{r}),可以表示为散度和旋度的组合 F=ϕ+×A\mathbf{F} = -\nabla\phi + \nabla \times \mathbf{A}

F\mathbf{F} 的傅里叶展开为:

F(r)=G(k)eikrdVk\mathbf{F}(\mathbf{r}) = \iiint \mathbf{G}(\mathbf{k})e^{i\mathbf{k}\cdot\mathbf{r}}dV_k

我们构造以下函数:

GΦ(k)=ikG(k)k2GA(k)=ik×G(k)k2\begin{aligned} G_{\Phi}(\mathbf{k}) &= i \frac{\mathbf{k} \cdot \mathbf{G}(\mathbf{k})}{|\mathbf{k}|^2} \\ \mathbf{G}_{\mathbf{A}}(\mathbf{k}) &= i \frac{\mathbf{k} \times \mathbf{G}(\mathbf{k})}{|\mathbf{k}|^2} \end{aligned}

可以证明:

G(k)=ikGΦ(k)+ik×GA(k)\mathbf{G}(\mathbf{k}) = -i\mathbf{k}G_{\Phi}(\mathbf{k}) + i\mathbf{k} \times \mathbf{G}_{\mathbf{A}}(\mathbf{k})

那么

F(r)=G(k)eikrdVk=ikGΦ(k)eikrdVk+ik×GA(k)eikrdVk\begin{aligned} \mathbf{F}(\mathbf{r}) &= \iiint \mathbf{G}(\mathbf{k})e^{i\mathbf{k}\cdot\mathbf{r}}dV_k \\ &= -\iiint i\mathbf{k}G_{\Phi}(\mathbf{k})e^{i\mathbf{k}\cdot\mathbf{r}}dV_k + \iiint i\mathbf{k} \times \mathbf{G}_{\mathbf{A}}(\mathbf{k})e^{i\mathbf{k}\cdot\mathbf{r}}dV_k \end{aligned}

如果我们定义:

Φ(r)=GΦ(k)eikrdVkA(r)=GA(k)eikrdVk\begin{aligned} \Phi(\mathbf{r}) &= \iiint G_{\Phi}(\mathbf{k})e^{i\mathbf{k}\cdot\mathbf{r}}dV_k \\ \mathbf{A}(\mathbf{r}) &= \iiint \mathbf{G}_{\mathbf{A}}(\mathbf{k})e^{i\mathbf{k}\cdot\mathbf{r}}dV_k \end{aligned}

那么我们得到:F(r)=Φ(r)+×A(r)\mathbf{F}(\mathbf{r}) = -\nabla\Phi(\mathbf{r}) + \nabla \times \mathbf{A}(\mathbf{r})

色散关系

线性响应

对于给定的输入 E(t)E(t),系统的响应函数是 R(t,t)R(t, t'),则系统的输出 D(t)D(t)

D(t)=R(t,t)E(t)dtD(t) = \int R(t,t')E(t')dt'

通常,系统的响应仅取决于 tttt' 之间的时间差

D(t)=R(tt)E(t)dtD(t) = \int R(t-t')E(t')dt'

对于线性响应 D(t)=R(tt)E(t)dtD(t) = \int R(t-t')E(t')dt' 中的每一部分,其傅里叶变换为:

D(t)=D(ω)ejωtdωE(t)=E(ω1)ejω1tdω1R(tt)=R(ω2)ejω2(tt)dω2\begin{aligned} D(t) &= \int D(\omega)e^{j\omega t}d\omega \\[1em] E(t') &= \int E(\omega_1)e^{j\omega_1 t'}d\omega_1 \\[1em] R(t-t') &= \int R(\omega_2)e^{j\omega_2(t-t')}d\omega_2 \end{aligned}

于是我们得到:

D(ω)ejωtdω=dω1dω2dtE(ω1)R(ω2)ej(ω1ω2)t+jω2t\int D(\omega)e^{j\omega t}d\omega = \iiint d\omega_1 d\omega_2 dt' E(\omega_1)R(\omega_2)e^{j(\omega_1-\omega_2)t' + j\omega_2 t}

我们首先对 tt' 进行积分:

D(ω)ejωtdω=dω1dω2E(ω1)R(ω2)ejω2tdtej(ω1ω2)t\int D(\omega)e^{j\omega t}d\omega = \iint d\omega_1 d\omega_2 E(\omega_1)R(\omega_2)e^{j\omega_2 t} \int dt' e^{j(\omega_1-\omega_2)t'}

右边的积分给出了一个 δ\delta 函数

D(ω)ejωtdω=dω1dω2E(ω1)R(ω2)ejω2tδ(ω1ω2)D(ω)ejωtdω=dω1E(ω1)R(ω1)ejω1tD(ω)ejωtdω=dωE(ω)R(ω)ejωt\begin{aligned} \int D(\omega)e^{j\omega t}d\omega &= \iint d\omega_1 d\omega_2 E(\omega_1)R(\omega_2)e^{j\omega_2 t} \delta(\omega_1 - \omega_2) \\ \int D(\omega)e^{j\omega t}d\omega &= \int d\omega_1 E(\omega_1)R(\omega_1)e^{j\omega_1 t} \\ \int D(\omega)e^{j\omega t}d\omega &= \int d\omega E(\omega)R(\omega)e^{j\omega t} \end{aligned}

由于上式在所有时间 tt 上都成立,因此我们可以比较两边的积分内的表达式,得到:

D(ω)=R(ω)E(ω)D(\omega) = R(\omega)E(\omega)

现在,我们已经成功地将一个时间依赖的响应问题:

D(t)=R(tt)E(t)dtD(t) = \int R(t - t')E(t')dt'

转化为一个依赖于时间差的问题:

D(ω)=R(ω)E(ω)D(\omega) = R(\omega)E(\omega)

然而,我们仍然需要知道输入片段中所有 ω\omegaE(ω)E(\omega) 值,以及系统响应 R(ω)R(\omega)。乍一看,这种方法似乎并没有为我们提供显著的便利或好处。然而,许多物理问题通常包含一些显著的 ω\omega 分量。

若综合考虑系统的空间响应和时间响应,则有

D(r,t)=R(r,r,t,t)E(r,t)drdtD(\mathbf{r}, t) = \int R(\mathbf{r}, \mathbf{r}', t, t') E(\mathbf{r}', t') d\mathbf{r}' dt'

如果我们在空间和时间上都具有平移对称性

D(r,t)=R(rr,tt)E(r,t)drdtD(\mathbf{r}, t) = \int R(\mathbf{r} - \mathbf{r}', t - t') E(\mathbf{r}', t') d\mathbf{r}' dt'

空间响应

再次利用傅里叶变换的方法

D(r,t)=D(k,ω)ejkrjωtdkdωE(r,t)=E(k,ω)ejkrjωtdkdωR(rr,tt)=R(k,ω)ejk(rr)jω(tt)dkdω\begin{aligned} D(\mathbf{r}, t) &= \int D(\mathbf{k}, \omega) e^{j\mathbf{k}\mathbf{r} - j\omega t} d\mathbf{k} d\omega \\[1em] E(\mathbf{r}, t) &= \int E(\mathbf{k}, \omega) e^{j\mathbf{k}\mathbf{r} - j\omega t} d\mathbf{k} d\omega \\[1em] R(\mathbf{r} - \mathbf{r}', t - t') &= \int R(\mathbf{k}, \omega) e^{j\mathbf{k}(\mathbf{r} - \mathbf{r}') - j\omega (t - t')} d\mathbf{k} d\omega \end{aligned}

我们得到:

D(k,ω)=R(k,ω)E(k,ω)D(\mathbf{k}, \omega) = R(\mathbf{k}, \omega)E(\mathbf{k}, \omega)

在不同的应用场景中,R(k,ω)R(\mathbf{k}, \omega) 可以有不同的名称,例如介电常数 ε(k,ω)\varepsilon(\mathbf{k}, \omega),磁导率 μ(k,ω)\mu(\mathbf{k}, \omega) 等。

单色平面波

为什么单色平面波很重要?

D(r,t)=D(k,ω)ejkrjωtdkdωD(\mathbf{r}, t) = \int D(\mathbf{k}, \omega) e^{j\mathbf{k}\mathbf{r} - j\omega t} d\mathbf{k} d\omega

因为任何系统都可以被视为许多单色平面波的叠加。只要我们已知了占据显著地位(即主要成分)的单色平面波,我们就能理解整个系统的特性。

我们已经得到了

D(k,ω)=R(k,ω)E(k,ω)D(\mathbf{k}, \omega) = R(\mathbf{k}, \omega)E(\mathbf{k}, \omega)

D(r,t)D(\mathbf{r}, t) 进行关于时间的微分运算,例如 t\dfrac{\partial}{\partial t},得到:

tD(r,t)=tD(k,ω)ejkrjωtdkdω=jωD(k,ω)ejkrjωtdkdω\begin{aligned} \frac{\partial}{\partial t} D(\mathbf{r}, t) &= \frac{\partial}{\partial t} \int D(\mathbf{k}, \omega) e^{j\mathbf{k}\mathbf{r} - j\omega t} d\mathbf{k} d\omega \\ &= \int -j\omega D(\mathbf{k}, \omega) e^{j\mathbf{k}\mathbf{r} - j\omega t} d\mathbf{k} d\omega \end{aligned}

类似地,对 D(r,t)D(\mathbf{r}, t) 进行关于时间或空间的微分运算,例如 t\dfrac{\partial}{\partial t}\nabla,可以得到:

tD(r,t)jωD(k,ω),2t2D(r,t)ω2D(k,ω)D(r,t)jkD(k,ω),2D(r,t)k2D(k,ω)\begin{aligned} \frac{\partial}{\partial t}D(\mathbf{r}, t) &\to -j\omega \cdot D(\mathbf{k}, \omega), & \frac{\partial^2}{\partial t^2}D(\mathbf{r}, t) &\to -\omega^2 \cdot D(\mathbf{k}, \omega) \\[1em] \nabla D(\mathbf{r}, t) &\to j\mathbf{k} \cdot D(\mathbf{k}, \omega), & \nabla^2 D(\mathbf{r}, t) &\to -|\mathbf{k}|^2 \cdot D(\mathbf{k}, \omega) \end{aligned}

由于 D(r,t)D(\mathbf{r}, t) 必须满足特定的物理方程,将上述量代入方程中自然要求 k\mathbf{k}ω\omega 满足一定的关系,使得 k\mathbf{k}ω\omega 不能取任意值。k\mathbf{k}ω\omega 之间必须满足的这种关系被称为色散关系。

例如,对于自由空间中的亥姆霍兹方程

2E+1c22t2E=0\nabla^2 \mathbf{E} + \frac{1}{c^2} \frac{\partial^2}{\partial t^2} \mathbf{E} = 0

对应的色散关系为

ω2=c2k2\omega^2 = c^2 |\mathbf{k}|^2

为什么色散关系的概念很重要?

  • 色散关系源于系统的时间和空间响应。
  • 在时间域中,它代表了响应速度与系统的因果关系之间的联系。
  • 在空间域中,它代表了相邻“物体”之间响应的强度(局域 / 非局域)。

为什么单色平面波的概念很重要?

D(r,t)=D(k,ω)ejkrjωtdkdωD(\mathbf{r}, t) = \int D(\mathbf{k}, \omega) e^{j\mathbf{k}\mathbf{r} - j\omega t} d\mathbf{k} d\omega